中铁城建集团有限公司
2022年度高校毕业生招聘简章
根据企业发展需要,现面向国内外高校招收二本以上大学毕业生,热忱欢迎有志于城市建设的毕业生加盟。
一、企业简介
中铁城建集团有限公司前身是铁道兵,现为世界500百强企业中国铁建旗下大型建筑企业集团,是集设计、施工、投资、开发于一体的城市综合建设运营商。集团拥有建筑特级(2项)、铁路一级、市政一级等施工总承包和专业承包资质40余项。业务涵盖房建、市政、轻轨、公路、铁路、装修装饰、机电安装、地基基础、钢结构、幕墙、消防、园林、环保、建筑智能、机场、地铁以及建筑设计、土地开发运营等众多领域。
集团总部位于湖南省长沙市,注册资金20亿元人民币。下辖一公司、二公司、三公司、北京公司、南昌公司、总承包分公司、房地产开发公司、投资分公司、物资公司、城市运营服务公司等10家优秀子分公司,工程项目主要分布在国内一二线城市。近年来,集团公司获得10多项鲁班奖和詹天佑奖,90多项省部级优质工程奖,属于AAA级信用等级企业。旗下6家高新技术企业。
二、企业优势
(一)良好的工作环境
中铁城建集团致力于城市综合建设,相对于其他工程局,我们大部分项目在城市,学习、工作、生活环境好,交通便利。
(二)优厚的福利待遇
1.薪资结构及待遇
基本工资及津补贴:岗位工资、岗位津贴、安全质量责任工资、工龄工资、流动津贴、技术技能职务津贴、高原补贴、出差补贴、兼职补贴、通讯补贴等。
绩效奖金:经营承揽奖、考核激励奖、超额利润奖、安全管理奖、节税创效奖、评优评先奖、信用评价奖、新闻报道奖、二次经营奖等。
证书补贴:初始注册一次性奖0.5万-12万,每月发放证书补贴500-4000元。
2.保险:为员工缴纳六险二金(养老保险、医疗保险、工伤保险、失业保险、生育保险、补充医疗保险、公积金、企业年金)。
3.培训:入职培训、职业规划、导师带徒、日常培训、专项培训、职工夜校、总部轮训、取证培训等。
4.休假:带薪年休假、探亲假、反探亲假、婚丧假、生育假、病假等各种假期。
5.其他:发放安家费,提供毕业前实习,解决天津、广州、长沙、太原、南昌等地户口,购买自主开发房优惠,地方政府住房补贴,免费食宿、定期体检、文体及团建活动等。
(三)优质的成长平台
1.管理理念先进,能力提升快。
2.高精尖工程多,实践场所好。
3.制度规范健全,学习培训多。
4.跨国企业集团,成长环境好。
(四)广阔的发展空间
1.中央企业,晋升空间大。
2.队伍年青,提职机会多。
3.快速扩张,人才需求多。
(五)健全的晋升通道

三、招聘岗位及专业
1.工程技术(管理)岗
专业:土木工程、工民建、桥梁工程、铁道工程、岩土工程、地质工程、城市地下空间工程、轨道交通工程、交通工程、建筑学、工程力学、建筑环境与能源应用工程(暖通)、给排水、建筑电气、电气工程及其自动化、测绘工程、无机非金属材料等。
2.工程造价(管理)岗
专业:工程管理、工程造价等。
3.设备物资(管理)岗
专业:物资管理、物流工程、材料科学与工程、材料成型与控制、机械工程、机械设计制造及其自动化等。
4.安全技术(管理)岗
专业:安全管理、安全工程等。
5.财务会计(管理)岗
专业:财务管理、会计学、审计等。
6.行政党群人力(管理)岗
专业:汉语言文学、新闻学、传播学、人力资源、法律等。
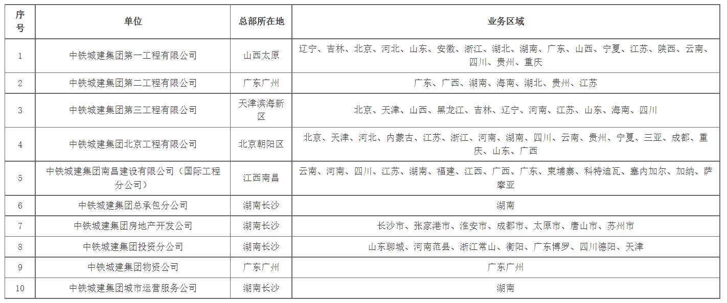
四、所属招聘单位及业务区域分布

五、应聘及联系方式
2021年9月开始,中铁城建集团及所属单位共6个招聘组将前往国内各高校举办专场招聘会,同时开展线上面试招聘。
1.参加校园专场招聘会的毕业生,请关注各高校就业信息网信息,携带本人简历、大学期间成绩单、大学毕业生就业推荐表、取得的相关证书原件、就业协议书(三方协议)等材料参加。
2.参加线上面试招聘的毕业生,请将本人简历、大学期间成绩单、大学毕业生就业推荐表(如有)、取得的相关证书扫描(如有)打包后发至各招聘组对应的简历投递邮箱,邮件主题请标明:姓名+公司+专业+学历+工作地点,招聘组通过筛选,将电话通知线上面试时间,面试合格后签订毕业生就业协议书(三方协议)。
3.招聘组联系方式
集团公司人力资源部
联系人:国部长,电话:17788947887
崔经理,电话:18522125682
曾经理,电话:13187086117
(1)第一招聘组
招聘区域:湖南省、湖北省
联系人:崔经理,电话:18522125682
曾经理,电话:13187086117
胡经理,电话:17673602988
简历投递邮箱:crucgzhaopin@163.com
(2)第二招聘组
招聘区域:山西省、陕西省、甘肃省、四川省、云南省、贵州省、重庆市
联系人:黄经理,电话:13613513934
赵经理,电话:18635135572
赵经理,电话:15935118519
简历投递邮箱:crucg1st@163.com
(3)第三招聘组
招聘区域:广东省、广西省、福建省
联系人:赖经理,电话:15202023205
李经理,电话:18573137318
李经理,电话:13467534674
简历投递邮箱:zt25jarzb@126.com
(4)第四招聘组
招聘区域:天津市、辽宁省、吉林省、黑龙江省
联系人:徐经理,电话:13069781192
刘经理,电话:18722179694
简历投递邮箱:ztcjsgszhaopin@163.com
(5)第五招聘组
招聘区域:北京市、河北省、山东省、安徽省
联系人:汪经理,电话:13501021717
刘经理,电话:15210974094
芮经理,电话:15810715576
简历投递邮箱:cjbgzhaopin@163.com
(6)第六招聘组
招聘区域:江西省、河南省、浙江省、江苏省
联系人:张经理,电话:17788979497
谈经理,电话:13135281247
简历投递邮箱:tanjiajiacs@126.com
招聘时间:9月29日14:00-15:40
招聘地点:天工楼504